Medical AI Research Workflow (MARW): イントロダクション
このガイドについて
医学論文を書くって、正直めちゃくちゃ大変ですよね。 膨大な文献を読んで、統計解析して、英語で執筆して...。 でも、AI時代の今、そのプロセスは劇的に変わりつつあります。
このガイドでは、Medical AI Research Workflow (MARW) という、世界中の最新ベストプラクティスを統合した包括的なワークフローをご紹介します。 研究のアイデア創出から論文出版、査読対応まで、研究プロセスの全段階を7つのステップで網羅しています。
各段階では、ChatGPT、Perplexity、Elicit、Consensus といった最新のAIツールを戦略的に活用するための具体的なプロンプト例(24個)と実践的なガイダンスを提供します。 コピペで使えるプロンプトばかりなので、すぐに実践できますよ。
MARWの特徴
1. 世界標準に準拠
「AIを使って論文を書いても大丈夫なの?」という不安、ありますよね。 MARWは、以下の権威ある機関・文献のガイドラインに基づいて設計されているので、安心して使えます。
- ハーバード大学 - AI使用ガイドライン
- JAMA - AI使用に関する著者・査読者・編集者向けガイダンス
- ICMJE - 国際医学雑誌編集者委員会の推奨事項(2025年版)
- ACS Nano編集委員会 - AI論文執筆のベストプラクティス(127回引用)
- Khalifa et al. (2024) - AI学術執筆の6領域フレームワーク(570回引用)
つまり、世界トップレベルの基準に沿ったワークフローなんです。
2. 医療研究に特化
一般的なAI執筆ガイドとは違い、MARWは医療研究特有の課題にしっかり対応しています。
- 患者データのプライバシー保護 - HIPAA、GDPR、個人情報保護法への準拠
- ICMJE推奨事項への準拠 - 報告ガイドライン(CONSORT、STROBEなど)の統合
- エビデンスレベルの理解 - 研究デザインと臨床的意義の評価
- 倫理的コンプライアンス - 全段階にわたる倫理審査と透明性の確保
医療分野ならではの厳格な基準をクリアできるよう、細部まで配慮されています。
3. 実践的で即座に使用可能
理論だけじゃなく、今日から使える実践的な内容になっています。 各段階には以下が含まれます。
- 明確な目的と成果物
- 人間とAIの役割分担
- 推奨AIツールのリスト(無料/有料オプション明記)
- 24個の実践的プロンプト例(コピー&ペーストで即使用可能)
- 検証チェックポイント
- AI使用記録テンプレート(透明性と再現性の確保)
「何から始めればいいの?」という迷いは一切ありません。
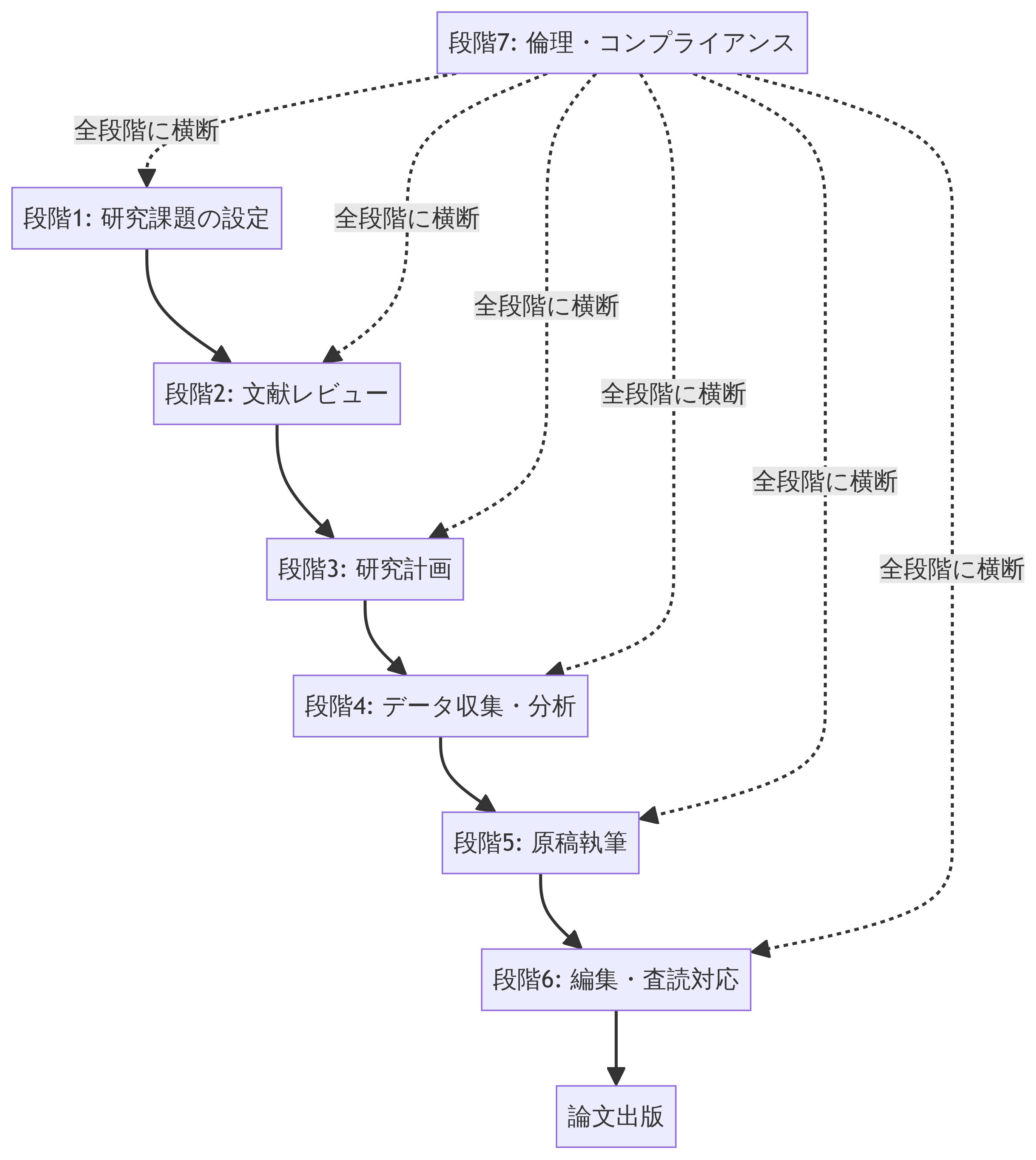
MARWの7段階
研究プロセス全体を7つの段階に分けて、それぞれでAIをどう活用するかを詳しく解説しています。

| 段階 | 名称 | 主要タスク | 所要時間(目安) |
|---|---|---|---|
| 1 | 研究課題の設定と文献探索 | トピック探索、PICO形式の研究質問、初期文献検索 | 1-2週間 |
| 2 | 体系的文献レビュー | 重要論文の発見、批判的吟味、文献の統合 | 2-3週間 |
| 3 | 研究計画とアウトライン作成 | 研究デザイン選択、サンプルサイズ計算、IMRAD構造 | 1-2週間 |
| 4 | データ収集と分析 | データ収集、匿名化、統計解析、可視化 | 研究による |
| 5 | 原稿執筆 | Methods、Results、Discussion、Introduction & Abstract | 2-4週間 |
| 6 | 編集と査読対応 | 原稿の洗練、ジャーナル選定、査読コメント対応 | 1-3週間 |
| 7 | 倫理・コンプライアンス確認 | データプライバシー、AI使用の透明性、学術的誠実性 | 全段階に横断 |
合計所要時間: 約3〜6ヶ月(研究の性質による)

この図が示すように、個理・コンプライアンスは全段階に横断する重要な要素です。 各段階で必ず個理的配慮を確認しながら進めていきましょう。
なぜMARWを使うべきか?
従来の課題
医学論文を書く上で、こんな悩みを抱えていませんか?
- 膨大な文献を読む時間がない
- 統計解析コードの作成に苦労する
- 英語での執筆に自信がない
- 査読コメントへの対応に時間がかかる
- AIをどう使えば良いか分からない
これらは多くの研究者が直面する共通の課題です。
MARWによる解決
MARWを使えば、これらの課題を一気に解決できます。
- 効率化: AIを活用し、定型的な作業を自動化
- 質の向上: 世界標準のベストプラクティスに準拠
- 透明性: AI使用を適切に記録・開示
- 再現性: 第三者が研究を再現できる詳細さ
- 倫理性: 患者のプライバシーと学術的誠実性を保証
つまり、時間を節約しながら、質の高い論文を書けるということです。
必要なツール・リソース
MARWを実践するために必要なツールをまとめました。 無料で使えるものも多いので、まずは試してみてください。
必須AIツール
最低限、この2つがあればスタートできます。
| ツール | 用途 | 料金 |
|---|---|---|
| ChatGPT (GPT-4) / Claude | 執筆支援、コード生成、アイデア出し | $20/月 |
| Perplexity AI | 最新情報の検索、トピック探索 | 無料 / $20/月 |
推奨AIツール(段階別)
各段階でさらに効率を上げたい場合は、以下のツールも検討してみてください。
| 段階 | ツール | 用途 | 料金 |
|---|---|---|---|
| 1-2 | Consensus | エビデンス検索 | 無料 / $8.99/月 |
| 1-2 | Elicit | 研究質問に基づく論文検索 | 無料 / $10/月 |
| 2 | Litmaps / Connected Papers | 文献マップ作成 | 無料 / 有料 |
| 2 | SciSummary / Anara | 論文要約 | 有料 |
| 6 | Grammarly / Paperpal | 英文校正 | 無料 / 有料 |
その他のツール
AIツール以外にも、研究を効率化するツールがあります。
- 参考文献管理: Zotero / Paperpile
- ノート管理: Obsidian
- 統計解析: R / Python
- コーディング支援: GitHub Copilot
MARWの基本原則
MARWを使う上で、必ず守ってほしい5つの原則があります。
- 透明性と開示: AIの使用は詳細に記録・開示する
- 人間による最終責任: AIは補助ツール、責任は著者が負う
- 段階的アプローチ: 複雑なプロセスを管理可能な7段階に分解
- 医療分野への特化: 患者データ保護とICMJE準拠
- 実践性と再現可能性: 具体的なプロンプトと検証プロセス
特に重要なのは、AIはあくまで補助ツールであり、最終的な責任は著者が負うという点です。 AIに丸投げするのではなく、人間がしっかりと判断し、チェックすることが大切です。
このガイドの使い方
MARWを最大限に活用するために、以下のポイントを押さえてください。
- 順番に読む: 段階1から順に進めることを推奨します。 各段階は前の段階の成果物を前提としているため、飛ばさずに進めましょう。
- 必要に応じて反復: 研究は直線的に進むものではありません。 新たな発見があれば、前の段階に戻って修正することも大切です。
- プロンプトをカスタマイズ: 提供されたプロンプト例はあくまでテンプレートです。 自身の研究に合わせて調整してください。
- AI使用を記録: 各段階でAI使用記録テンプレートを活用し、透明性を確保しましょう。
- チェックポイントで検証: 次の段階に進む前に、必ずチェックポイントで成果物を確認してください。
📚 参考文献
本ワークフローは、以下の文献に基づいて設計されています。
- Harvard University. (2025). Generative AI Guidelines. https://www.huit.harvard.edu/ai/guidelines
- JAMA. (2023). Guidance for Authors, Peer Reviewers, and Editors on Use of AI. https://jamanetwork.com/journals/jama/fullarticle/2807956
- ICMJE. (2025). Recommendations for the Conduct, Reporting, Editing, and Publication of Scholarly Work in Medical Journals. https://www.icmje.org/recommendations/
- Khalifa, M., et al. (2024). Using Artificial Intelligence in Academic Writing and Research: An Essential Productivity Tool. Computer Methods and Programs in Biomedicine Update, 4, 100143.
- Shabanov, I. (2025). Using AI for Literature Review in 2025. Effortless Academic. https://effortlessacademic.com/using-ai-for-literature-review-in-2025/
ステップ1:面白い「問い」を見つけよう(研究テーマ探しと文献リサーチ)
このステップでやること
研究の第一歩は、面白い「問い」を見つけることから始まります。
これって、臨床現場とそっくりですよね。 「なんとなく調子が悪い」という患者さんより、「3日前から38度の熱と咳が続いています」という患者さんの方が、的確な診断に繋がりやすい。 研究もそれと同じなんです。 「まだ誰も答えを出していない、でも臨床の現場ではすごく重要」そんな質の高い問いを見つけることが、このステップのゴールです。
ここでAIをうまく使うと、この「問い」を見つけるプロセスを、めちゃくちゃスピードアップできます。 まるで、優秀な研修医が先行研究を全部まとめてきてくれるようなイメージですね。
具体的なタスク
1.1 面白そうな研究テーマのタネを見つける
まずは、先生が日々の臨床で感じている「これって、どうなんだろう?」という素朴な疑問や関心がスタート地点です。
そのテーマのタネをAIに投げかけると、関連する膨大な論文の中から、最新のトレンド、まだ解決されていない問題、そして研究のチャンス(リサーチギャップ)をあっという間に見つけ出してくれます。
- 先生の役割: 臨床経験をもとに「この辺りが面白そうだ」とアタリをつける。
- AIの役割: そのテーマに関する世界中の論文を読み込み、客観的な状況を整理して報告する。
この二人三脚で、効率よく研究テーマを探していきましょう。

おすすめのAIアシスタント
| ツール | 特徴 | こんな時に便利! |
|---|---|---|
| Gemini | 検索グラウンディングで最新情報を取得 | あるテーマについて「まずはざっくり全体像を知りたい」という時に。 |
| ChatGPT | 対話形式で思考を整理 | アイデアの壁打ちや、研究テーマの言語化に。 |
| Claude | 長文の分析・論理的思考 | 複雑な研究課題の整理や、批判的吟味に。 |
【指示書テンプレート①】研究テーマのタネを探す
私は[専門分野]の医師です。最近、[日々の臨床で感じている疑問や問題]について、とても興味があります。
この分野について、ここ5年くらいでどんな研究が流行っているのか、どんな点が議論になっているのか、そして「これは大事な問題なのに、まだ誰も調べていない」というようなポイント(リサーチギャップ)があれば、まとめて教えてください。
特に、以下の3つの視点で整理してもらえると嬉しいです。
1. この分野を大きく変えた、有名な研究はありますか?
2. 新しい治療法や診断技術で、注目されているものはありますか?
3. 臨床現場で、まだ答えが出ていない疑問点は何ですか?
1.2 「問い」を磨き上げる(PICOの型を使ってみよう)
面白そうなテーマが見つかったら、それを具体的な「問い」に磨き上げていきます。 ここで役立つのが、「PICO(ピコ)」という便利な"型"です。
これは、カルテをSOAP形式で書くのと似ています。 決まった型にはめることで、考えが整理されて、誰が見ても分かりやすい「検証可能な問い」になるんです。
- P (Patient): どんな患者さんを対象にする?
- I (Intervention): 何をしたら(治療や検査)?
- C (Comparison): 何と比べる?(標準治療やプラセボなど)
- O (Outcome): 何を評価する?(効果や安全性など)
この4つの要素を埋めるだけで、研究の骨格がくっきり見えてきます。
- 先生の役割: AIが提案してくれた「問い」が、本当に臨床で意味があるか、新しい発見に繋がりそうか、実際に研究できそうか、最終的に判断する。
- AIの役割: PICOの型に沿って、具体的な「問い」の候補をいくつか提案し、それぞれの検索戦略(PubMedでどう検索するか)まで考えてくれる。
おすすめのAIアシスタント
| ツール | 特徴 | こんな時に便利! |
|---|---|---|
| OpenEvidence | エビデンス検索・臨床意思決定支援 | PICO形式の問いを投げかけると、最新の医学研究に基づいて関連論文をリストアップしてくれる。 |
| Semantic Scholar | 論文の意図を理解してくれる | AIが論文の内容を理解して、より関連性の高いものを探してくれる。 |
【指示書テンプレート②】「問い」をPICO形式で磨き上げる
以下の研究テーマについて、PICOの型を使って、検証可能な研究の「問い」を3つ提案してください。
テーマ: [面白そうだと思ったテーマ]
それぞれの「問い」について、PICOの各要素をはっきりさせた上で、以下の3つの視点で評価のコメントもお願いします。
1. 臨床での重要性(それって、わかると嬉しい?)
2. 新規性(まだ誰もやってない?)
3. 実現可能性(本当に研究できる?)
【指示書テンプレート③】文献検索の戦略を立てる
以下の研究の「問い」について、PubMedで効率よく論文を探すための検索戦略を考えてください。
研究の問い: [PICO形式で具体的にした問い]
検索戦略には、以下の要素を含めてください。
1. 適切なキーワード(MeSH用語など)の組み合わせ
2. 検索のモレとノイズのバランスを考えた検索式(AND, OR, NOTの使い方)
3. 適切な絞り込み条件(論文の種類、出版年、言語など)
なぜこの検索式にしたのか、理由も教えてくれると助かります。
このステップのゴール
このステップが終わる頃には、先生の手元に3つの武器が揃います。
- シャープな研究の「問い」: PICOの型で、臨床的重要性、新規性、実現可能性が確認されたもの。
- 厳選された先行研究リスト: まず読んでおくべき10〜20本の重要論文。
- 研究の意義: この研究が、医療の世界にどんな新しい1ページを加えるのか、という明確な説明。
これらがあれば、次のステップ「体系的文献レビュー」に自信を持って進めます。
次に進む前のチェックリスト
次に進む前に、以下の点を確認しましょう。 一つ一つが、質の高い研究の土台になります。
- 研究の「問い」は、PICOの型で明確に表現されているか?
- その研究は、臨床現場のリアルな問題を解決しようとしているか?
- 既存の研究との「違い」は、はっきりしているか?
- 倫理的に問題なく、実現可能な研究計画が立てられそうか?
- AIが出してきた情報(特に引用文献)を、自分の目で確認したか?
AI活用記録(研究の透明性のために)
研究の再現性を担保するために、どんな風にAIを使ったか、メモを残しておきましょう。
【ステップ1:研究テーマ探しと文献リサーチ】
使用ツール: [ツール名、バージョン]
目的: [例: 研究テーマのアイデア出し、PICO作成、文献検索]
使った主な指示書(プロンプト):
"""
[ここに、実際に使った指示書を貼り付ける]
"""
AIの答えをどう検証したか: [例: AIが提案した問いを、同僚と議論した。引用された論文は、実際にPubMedで存在を確認した]
最終的にどう判断したか: [例: AIが提案した3つの問いのうち、臨床的重要性から「問いA」を採用することに決めた]
▶ 次のステップへ: ステップ2:巨人たちの肩に乗る(文献レビュー)
ステップ2:巨人たちの肩に乗る(文献レビュー)
このステップでやること
ステップ1で面白い「問い」が見つかったら、次はその分野の先人たちが何を発見してきたのか、徹底的に調べる番です。 これが「文献レビュー」ですね。
これって、新しい患者さんを受け持った時に、まず過去のカルテを全部読み込んで、今までの治療歴や検査結果を把握するのと、まったく同じです。 他の先生たちがどんな治療を試して、何がうまくいって、何がうまくいかなかったのか。 それを知ることで、初めて「じゃあ、自分は次に何をすべきか」が見えてきますよね。
このステップでは、AIという超優秀な司書と一緒に、膨大な論文の海から、自分の研究に必要な「宝物」だけを効率よく見つけ出していきます。
具体的なタスク
2.1 「絶対に読むべき論文」を見つけ出す
まずは、自分の研究テーマに関連する、最も重要で影響力のある論文を特定します。
- 先生の役割: AIが見せてくれる「論文の相関図」を眺めながら、「この論文は自分の問いと関係が深そうだ」と、直感と経験で判断する。
- AIの役割: 論文同士の引用関係を分析して、「この論文を引用している、新しい論文はこれです」「この分野で一番引用されているのは、この論文です」と、論文のつながりを地図のように見せてくれる。

おすすめのAIアシスタント
| ツール | 特徴 | こんな時に便利! |
|---|---|---|
| Litmaps | 論文のつながりを地図にしてくれる | いくつかキーになる論文を教えると、関連する論文を自動で探し、引用関係を地図のように見せてくれる。 |
| Connected Papers | 論文の親戚マップを作ってくれる | ある論文と似ている論文をグラフで表示して、その分野の主要な研究グループを特定できる。 |
| Research Rabbit | 賢い文献コレクター | 論文を追加していくと、AIが「これも好きでしょ?」と関連論文をどんどん推薦してくれる。 |
【指示書テンプレート④】読むべき論文の優先順位をつける
以下の論文リストを、私の研究の「問い」である「[研究の問い]」との関連性に基づいて、読むべき優先順位をつけてください。
[論文リスト]
それぞれの論文を、以下の4つの視点で5段階評価して、総合点を算出してください。
1. 私の「問い」との直接的な関係は? (関連度)
2. 研究デザインの質は信頼できる? (信頼性)
3. たくさん引用されている有名な論文? (影響力)
4. なるべく新しい研究? (新規性)
総合点が高い順に、トップ10の論文をリストアップして、なぜその論文を読むべきか、理由も教えてください。
2.2 論文を「批判的」に読む
読むべき論文が決まったら、次はそれを深く読み解き、内容を吟味します。 「批判的に読む」というと難しく聞こえますが、要は「鵜呑みにしない」ということです。 他の科の先生からのコンサルト返書を読む時と同じですね。 「なるほど、そういう考え方か。でも、この検査は本当に必要だったかな?」と、自分なりに考えながら読む、あの感覚です。
- 先生の役割: 論文の内容を吹味し、「この研究のすごい所はどこか」「逆に、ツッコミどころはどこか」「自分の研究にどう活かせるか」を考える。
- AIの役割: 論文の要約を作ったり、難しい統計手法や専門用語を「これって、つまりこういうことですよね?」と、分かりやすく翻訳してくれる。
おすすめのAIアシスタント
| ツール | 特徴 | こんな時に便利! |
|---|---|---|
| SciSummary | AIが論文を要約してくれる | 論文PDFを投げ込むと、構造化された要約を自動で作成。複数の論文を比較するのも得意。 |
| Anara | 論文を深く分析してくれる | 論文のセクションごとに、キーポイントや図表の説明を抽出してくれる。 |
| ChatGPT/Claude | 対話しながら理解を深める | 論文の特定の部分について、「ここの意味がよく分からないんだけど」と質問すると、丁寧に解説してくれる。 |
【指示書テンプレート⑤】論文を批判的に要約する
以下の論文について、プロの視点で「批判的な要約」を作成してください。
[論文のタイトル、著者、抄録、またはPDFを添付]
以下の6つのポイントで、詳しく解説をお願いします。
1. この研究の目的は?: どんな臨床の疑問を解決しようとしている?
2. 研究デザインは?: RCT?コホート?そのデザインは信頼できる?
3. 一番の発見は?: 何が分かったのか?それは統計的に、そして臨床的に意味のある差?
4. 結論と現場への影響は?: 著者は何と言っている?明日からの臨床がどう変わる?
5. 強みと弱みは?: この研究の「イケてる点」と「イマイチな点」は?
6. 自分の研究との関係は?: この論文の結果を、自分の研究にどう活かせる?
2.3 読んだ内容を整理し、自分だけの「知のデータベース」を作る
読んだ論文は、あとでいつでも引き出せるように、きちんと整理しておくことが重要です。 ここで大切なのは、「論文に書いてあった事実」と「それに対する自分の考え」を、はっきりと分けて記録しておくことです。
- 先生の役割: 論文から得た気づきや、「自分ならこう考えるな」というツッコミを、自分の言葉でメモする。
- AIの役割: 論文から「検証可能な、たった一つの事実(アトミック・ステートメント)」を抜き出し、引用情報を自動でフォーマットして、文献管理ツールに登録してくれる。
おすすめのAIアシスタント
| ツール | 特徴 | こんな時に便利! |
|---|---|---|
| Zotero / Paperpile | 文献管理ソフトの決定版 | 論文のPDF、メモ、引用情報を一元管理。論文を書く時の引用リストも自動で作ってくれる。 |
| Obsidian | ノート同士をつなげるアプリ | Zoteroなどと連携して、論文メモのネットワークを構築。「あの論文とこの論文、ここが繋がるな」というのが視覚的にわかる。 |
【指示書テンプレート⑥】論文から「事実」だけを抜き出す
以下の論文から、私の研究の「問い」である「[研究の問い]」に直接関係する「アトミック・ステートメント」(=単一の事実+引用源)だけを抜き出してください。
[論文のテキストまたはPDF]
それぞれの事実は、以下の形式でお願いします。
「[客観的な事実の記述]。(著者, 年)」
(例:「高血圧患者において、ACE阻害薬は心血管イベントのリスクを20%有意に減少させた。(Smith, 2020)」)
抜き出した事実は、以下のテーマごとに分類してくれると、もっと嬉しいです。
- 疫学・有病率
- 病態生理
- 診断・検査
- 治療・介入
- 予後・アウトカム
2.4 集めた「事実」を、一本の「物語」に編み上げる
最後に、集めた「事実」やメモを組み合わせて、文献レビューの草稿を作ります。 これは、単なる論文の要約集ではありません。 背景、問題提起、そして自分の研究の必要性へとつながる、一本の筋の通った「物語」として語る必要があります。
- 先生の役割: AIが整理してくれた情報をもとに、論理的なストーリーを組み立てる。 研究の背景と重要性を説明し、「だから、この研究が必要なんです!」と説得力をもって語る。
- AIの役割: テーマ別に分類した「事実」を、話の流れが自然になるように並べ替え、文献レビュー全体の構成案(アウトライン)を提案する。
【指示書テンプレート⑦】文献レビューの物語を作る
以下の「事実」のかたまりを使って、文献レビューの導入部分の草稿を、物語のように書いてください。
[テーマ別に分類した「事実」のリスト]
以下の4部構成で、説得力のある文章をお願いします。
1. 現状のまとめ: このテーマで、今どこまで分かっているのか?
2. 未解決の問題点: 論文によって結果が違ったり、まだ議論が続いていたりする点は?
3. 研究のギャップ: つまり、「まだ誰も答えを出していない、大事な問い」は何か?
4. この研究の立ち位置: 今回の研究が、その「大事な問い」にどう答えるのか?
先行研究へのリスペクトを忘れずに、でも「だからこそ、この研究が必要なんだ」という熱意が伝わるようにお願いします。
このステップのゴール
- 文献レビューの草稿: 研究の背景、これまでの知見、そして「なぜこの研究が必要か」をまとめた、2000〜3000語程度の文章。
- 主要な参考文献リスト: 30〜50本の「絶対に外せない」論文リスト(Zoteroなどで管理)。
- 事実のデータベース: 論文から抜き出した「アトミック・ステートメント」集。
- 論文相関図: 論文同士の関係性を可視化したマップ。
次に進む前のチェックリスト
- この分野の「古典」や「ランドマーク」と呼ばれる重要な論文は、ちゃんと押さえているか?
- RCTや観察研究など、エビデンスレベルを意識して論文を評価できているか?
- AIが生成した引用や事実は、すべて元の論文で自分の目で確認したか?(AIの嘘(ハルシネーション)に注意!)
- 自分と違う意見や、少数派の意見も、公平に取り上げているか?
- 文献レビューを通じて、自分の研究の「問い」が、よりシャープになったか?
AI活用記録
【ステップ2:体系的文献レビュー】
使用ツール: [ツール名、バージョン]
目的: [例: 論文の相関図作成、論文要約、事実の抜き出し]
使った主な指示書(プロンプト):
"""
[ここに、実際に使った指示書を貼り付ける]
"""
AIの答えをどう検証したか: [例: AIの要約と自分の読解を比較した。抜き出された事実は、すべて元の論文で確認した]
最終的にどう判断したか: [例: AIが作った論文マップを参考に、手動検索も追加して、最終的に45本の論文をレビュー対象に選んだ]
ステップ3:研究の「設計図」を描こう(研究計画とアウトライン作成)
このステップでやること
面白い「問い」が見つかり、先行研究の調査も終わったら、いよいよ自分自身の研究の計画を立てる番です。 このステップでは、研究の具体的な「設計図」となる研究計画(プロトコル)と、論文全体の骨格となる「台本(アウトライン)」を作成します。
家を建てる時に、いきなり釘を打ち始める人はいませんよね。 まずは、どんな家を建げたいか、間取りはどうするか、柱は何本必要か、といった詳細な設計図を引くはずです。 研究もそれと同じ。 しっかりとした設計図があれば、途中で道に迷うことなく、質の高い研究を効率的に進めることができます。
ここでは、AIという経験豊富な建築家に相談しながら、頑丈で美しい設計図を描いていきましょう。
具体的なタスク

3.1 どんな「実験方法」を選ぶか?(研究デザインの選択)
研究の「問い」に答えるために、どんな方法でデータを集め、分析するのか。 それを決めるのが「研究デザイン」です。 これは、研究の信頼性を決める、最も重要な選択と言っても過言ではありません。
- 先生の役割: 研究の目的、倫理的な問題、そして使える時間やお金、人員といった現実的な制約を考え、最終的にどのデザインを採用するか決断する。
- AIの役割: 先生の「問い」に対して、「RCT(ランダム化比較試験)なら、こんなメリット・デメリットがあります」「コホート研究なら、こうですね」と、複数の選択肢を提示し、それぞれの特徴を比較・分析してくれる。
【指示書テンプレート⑧】研究デザインを比較検討する
以下の研究の「問い」に答えるために、最も適切な研究デザインを3つ提案して、それぞれの良い点と悪い点を詳しく比較してください。
研究の問い: [PICO形式で具体的にした問い]
それぞれのデザインについて、以下の5つの視点で評価をお願いします。
1. 原因と結果をどれだけ強く言えるか? (エビデンスレベル)
2. 本当に実現可能か? (時間、お金、人手)
3. 倫理的に問題はないか?
4. 結果が歪むリスク(バイアス)は? (選択バイアス、情報バイアスなど)
5. この結果は、日常臨床でどれくらい役立つか? (一般化可能性)
最終的に、一番おすすめのデザインを1つ選んで、なぜそれがベストだと思うのか、理由を教えてください。
3.2 「何人」の患者さんが必要か?(サンプルサイズ計算)
「この治療法は、本当に効果がある」と自信を持って言うためには、何人の患者さんのデータが必要なのか。 それを科学的に計算するのが「サンプルサイズ計算」です。 人数が少なすぎると、偶然の結果なのか本当の効果なのか分からなくなってしまいますし、多すぎても無駄な時間とコストがかかってしまいます。
- 先生の役割: 臨床経験から、「これくらいの差が出れば、治療法として意味がある(臨床的に意味のある最小差)」という目標を設定する。
- AIの役割: 先生が設定した目標を達成するために必要な人数を、統計学のルールに沿って計算してくれる。 計算式やその根拠も、分かりやすく説明してくれる。
【指示書テンプレート⑨】サンプルサイズを計算する
以下の条件で研究をしたいのですが、何人の患者さんデータが必要か、計算をお願いします。
- 研究デザイン: [例: 2つのグループを比べるRCT]
- 主要な評価項目: [例: 血圧の平均値 / イベントの発生率]
- 予想される効果の大きさ: [例: 平均値の差、オッズ比など]
- 有意水準 (α): 0.05 (偶然をどこまで許容するか)
- 検出力 (1-β): 0.80 (本当に差があるとき、それを見逃さない確率)
- 途中で脱落する人の割合: [例: 15%]
どんな計算式を使ったのか、そして結果が何を意味するのか、分かりやすく説明してください。
もし、効果の大きさの見積もりが変わったら、必要な人数がどう変わるのかも、一緒に教えてくれると助かります。
3.3 論文全体の「台本」を作る(アウトライン作成)
研究計画が固まったら、次はいよいよ論文全体の構成を考えます。 医学論文には、IMRAD(イムラッド)という、世界共通の「型」があります。 この型に沿って、論文全体の「台本(アウトライン)」を作っていきます。
- 先生の役割: AIが提案した台本をもとに、「この論文で、一番伝えたいことは何か?」という核心メッセージを決め、各セクションがそのメッセージをどう支えるか、物語全体の流れを組み立てる。
- AIの役割: IMRADの型に沿って、各セクション(序論、方法、結果、考察)に何を書くべきか、具体的な項目をリストアップした詳細な台本案を作成してくれる。
【指示書テンプレート⑩】IMRAD形式で論文の台本を作る
以下の研究計画で論文を書きたいので、IMRADの型に沿った詳細な台本(アウトライン)を作ってください。
- 研究の問い: [PICO形式]
- 研究デザイン: [デザイン名]
- 予想される一番の発見: [この研究で、たぶんこうなるだろうという結果]
以下のIMRADの各セクションで、何を書くべきか、箇条書きで具体的に示してください。
1. Introduction (序論): なぜこの研究が必要なのか? (背景 → 問題点 → 目的 の3段構成で)
2. Methods (方法): 何を、どうやったのか? (他の人が再現できるくらい詳しく)
3. Results (結果): 何が分かったのか? (客観的な事実だけを淡々と)
4. Discussion (考察): その結果が、何を意味するのか? (自分の解釈と、今後の展望)
論文全体で、一本の筋の通ったストーリーになるように構成してください。
このステップのゴール
- 研究計画書(プロトコル): 研究の目的、デザイン、方法などをまとめた、研究の設計図。
- 論文の台本(アウトライン): IMRAD形式で、各セッションのキーポイントをまとめた、論文の骨格。
- サンプルサイズ計算書: 必要な患者数の計算根拠と結果。
- 倫理審査の申請書(ドラフト): 研究計画に基づいた、倫理委員会への申請書の下書き。
次に進む前のチェックリスト
- 選んだ研究デザインは、自分の「問い」に答えるためにベストな方法か?
- サンプルサイズの計算は、統計的にも臨床的にも、妥当な設定になっているか?
- 倫理的な問題点は、すべて洗い出して、対策を考えられているか?
- 論文の台本は、最初から最後まで、論理的で説得力のあるストーリーになっているか?
- 研究計画全体が、ICMJEなどの国際的なルールに沿っているか?
AI活用記録
【ステップ3:研究計画とアウトライン作成】
使用ツール: [ツール名、バージョン]
目的: [例: 研究デザインの比較、サンプルサイズ計算、台本作成]
使った主な指示書(プロンプト):
"""
[ここに、実際に使った指示書を貼り付ける]
"""
AIの答えをどう検証したか: [例: AIが計算したサンプルサイズを、統計の専門家に確認してもらった。AIが提案した台本を、指導医の先生と議論した]
最終的にどう判断したか: [例: AIの比較分析を参考に、実現可能性を考えて、前向きコホート研究デザインを採用することに決めた]
ステップ4:データを集め、分析する(研究の実行)
このステップでやること
設計図が完成したら、いよいよ研究を実行し、データを集めて分析するステップです。 ここは、研究の仮説を検証し、新しいエビデンスを生み出す、まさに研究の心臓部です。
このステップでは、AIという優秀なデータアナリストの力を借りて、データ収集の標準化、統計解析コードの自動生成、そして結果の可視化を効率的に進めていきます。
【超重要!プライバシー保護について】
患者さんのデータを扱う時は、個人情報保護法(日本)、HIPAA(米国)、GDPR(欧州)などの法律を絶対に守ってください。 外部のAIツールに患者データを入力する場合は、必ずデータを完全に匿名化し、所属機関の倫理委員会(IRB)の承認を得てから行ってください。 これを怠ると、重大な倫理違反や法的問題を引き起こす可能性があります。
具体的なタスク
4.1 データを集める(データ収集と管理)
研究の質は、データの質で決まります。 だからこそ、体系的で標準化された方法でデータを集めることが、とても大切です。
- 先生の役割: データ収集のプロセス全体を監督し、データの品質管理(QC)を行い、臨床的な判断が必要な部分(例:「この検査値は、測定ミスの可能性があるな」)を見極める。
- AIの役割: 研究計画に基づいて、標準化された電子データ収集フォーム(eCRF)の項目を設計し、データ入力のミスを減らすためのルール(例:「年齢は0〜120の整数のみ」)を提案してくれる。
【指示書テンプレート⑪】データ収集フォーム(eCRF)を設計する
以下の研究計画について、漏れがなく、再現性の高い電子データ収集フォーム(eCRF)の項目を提案してください。
- 研究デザイン: [デザイン名]
- 対象患者: [患者集団]
- 測定する主要変数: [変数リスト]
以下のカテゴリーごとに、具体的な項目、データ型(数値、カテゴリー、日付など)、単位、許容範囲を定義してください。
1. 患者識別情報(匿名化されたID)
2. 人口統計学的情報(年齢、性別など)
3. 既往歴・併存疾患
4. 介入・曝露の詳細
5. 主要・副次アウトカム測定
6. 有害事象
それぞれの項目について、データの質を保つための入力ルール(例:年齢は0〜120の整数のみ)も提案してください。
4.2 患者さんのプライバシーを守る(データの匿名化とセキュリティ)
患者さんのプライバシー保護は、医療研究における最優先事項です。 これは、絶対に妥協してはいけません。
- 先生の役割: 匿名化の計画を立て、その実施を監督し、「このデータから、個人が特定されるリスクはないか?」を評価し、所属機関のルールを守る。
- AIの役割: データセットに含まれる「氏名」や「ID」といった直接識別子、そして「郵便番号」や「生年月日」といった準識別子を見つけ出し、k-匿名化や差分プライバシーといった技術を使った具体的な処理方法を提案してくれる。
【指示書テンプレート⑫】データ匿名化計画を立てる
以下のデータ項目を含むデータセットを、日本の個人情報保護法および所属機関の規則に準拠して匿名化する方法を提案してください。
[データ項目リスト]
以下の点を考慮した具体的な計画を立ててください。
1. 直接識別子: どの項目を完全に削除、またはハッシュ化するか?
2. 準識別子: どの項目を一般化(例:35歳→30代)、トップコーディング、またはランダム化するか?
3. 日付情報: 日付はどのようにシフト、または期間に変換するか?
4. 再識別リスクの評価: 匿名化後のデータが、他の情報と結合された場合に、個人が再識別されるリスクをどう評価し、最小化するか?
匿名化によって、データの有用性が損なわれないようにするための対策も、併せて提案してください。
4.3 データを分析する(統計解析)
集めたデータを分析して、研究の仮説を検証します。 ここで、AIは複雑な統計コードの生成を自動化してくれるので、先生は結果の解釈に集中できます。
- 先生の役割: 研究の「問い」に答えるために、どんな統計手法を使うべきか選択し、AIが生成したコードが正しいか検証し、結果を臨床的な文脈で解釈する。
- AIの役割: 統計解析の計画に基づいて、R、Python、Stataなどの統計言語で実行可能なコードを生成し、コードの各ステップに「ここで何をやっているか」を説明するコメントをつけてくれる。
おすすめのAIアシスタント
| ツール | 特徴 | こんな時に便利! |
|---|---|---|
| ChatGPT/Claude | コード生成 | 「こういう分析をしたいんだけど」と自然な言葉で指示するだけで、統計コードを書いてくれる。 |
| GitHub Copilot | コーディング支援 | RStudioやVSCodeなどのエディタで、文脈に応じたコードをリアルタイムに補完・提案してくれる。 |
【指示書テンプレート⑬】統計解析コードを生成する
以下の統計解析計画について、R言語で実行可能な完全な解析コードを生成してください。
- 研究デザイン: [デザイン名]
- データファイル名: "dataset.csv"
- 主要アウトカム変数: [変数名]
- 主要曝露/介入変数: [変数名]
- 調整すべき交絡因子: [変数名のリスト]
以下の解析ステップを含むコードを、詳しいコメント付きで生成してください。
1. データの読み込みと前処理(欠損値の確認など)
2. 記述統計量の算出とベースライン特性の比較(Table 1作成用)
3. 主要アウトカムの群間比較(適切な統計検定を使用)
4. 多変量解析(例:ロジスティック回帰、Cox比例ハザードモデル)による交絡因子の調整
5. サブグループ解析と感度分析
なぜこのコードが、この研究計画にとって適切なのか、理由も説明してください。
4.4 結果を「見える化」する(データ可視化)
分析結果を、誰が見ても直感的に理解できるように、図や表にします。 質の高い図表は、論文の説得力を大きく高めます。
- 先生の役割: 論文のメッセージを最も効果的に伝えるために、どんな図表(例:フォレストプロット、カプラン・マイヤー曲線)を使うべきか選び、その臨床的な意味を解釈する。
- AIの役割: 先生が指定した図表の種類に基づいて、学術論文の投稿規定(高解像度、白黒印刷でも見やすいなど)に準拠した、カスタマイズ可能な描画コード(例:ggplot2)を生成してくれる。
【指示書テンプレート⑭】データ可視化コードを生成する
以下の解析結果を可視化するため、Rのggplot2パッケージを使用したコードを生成してください。
[データと解析結果の概要]
以下の学術論文用図表を作成してください。
1. CONSORTフローダイアグラム: 患者のスクリーニングから解析対象までの流れを示す。
2. Table 1: ベースラインの患者特性を群間で比較する表。
3. フォレストプロット: 主要アウトカムおよびサブグループ解析の結果を視覚的に示す。
4. カプラン・マイヤー曲線: 生存時間データの群間比較を示す。
すべての図表は、ICMJEの推奨に準拠し、白黒印刷でも判読可能で、軸ラベル、凡例、タイトルが明確なものにしてください。
このステップのゴール
- クリーンなデータセット: 匿名化され、クリーニングが完了した、最終解析用のデータセット。
- 統計解析結果: 主要な解析結果をまとめたレポート。
- 図表: 投稿準備が整った、高品質な図(Figure)と表(Table)。
- 統計解析コード: 第三者が解析を完全に再現できる、コメント付きのコードファイル。
次に進む前のチェックリスト
- データは、所属機関の規則に従って、適切に匿名化・保護されているか?
- 選んだ統計手法は、研究デザインとデータの種類に対して適切か?
- 多重比較の問題は考慮され、適切に対処されているか?(例:Bonferroni補正)
- 欠損データの処理方法(例:多重代入法)は適切で、その旨が記述されているか?
- AIが生成したコードは、人間(できれば統計の専門家)によって検証され、意図した通りの解析が行われていることが確認されたか?
- すべての解析プロセスは、第三者が完全に再現できるように記録されているか?
AI活用記録
【ステップ4:データ収集と分析】
使用ツール: [ツール名、バージョン]
目的: [例: 統計コード生成、データ可視化]
使った主な指示書(プロンプト):
"""
[ここに、実際に使った指示書を貼り付ける]
"""
AIの答えをどう検証したか: [例: 生成されたRコードを少量データで実行し、期待通りの結果が得られるか確認した。統計専門家によるコードレビューも実施した]
最終的にどう判断したか: [例: AIが生成したコードをベースに、研究特有の要件に合わせて一部を修正して、最終的な解析コードとした]
ステップ5:物語を紡ぐ(論文執筆)
このステップでやること
データの分析が終わったら、いよいよ研究の成果を論文として形にするステップです。 ここでは、世界共通の論文フォーマットであるIMRAD(イムラッド)構造に沿って、論理的で説得力のある学術論文を執筆していきます。
AIは、各セクションの構成案を提示したり、定型的な記述を補助したりすることで、先生が論文の核となる「科学的メッセージ」の構築に集中できるようサポートしてくれます。
具体的なタスク

論文執筆は、必ずしもIntroduction(序論)から順番に書く必要はありません。 むしろ、客観的な事実を記述するMethods(方法)とResults(結果)から書き始め、その後に解釈を加えるDiscussion(考察)とIntroduction(序論)を書くアプローチの方が、論理的な一貫性を保ちやすいです。
5.1 Methods(方法):研究の「レシピ」を書く
Methodsセクションは、研究の再現性を保証するための最も重要なセクションです。 まるで料理のレシピのように、第三者がこの記述を読むだけで、研究を完全に再現できるレベルの詳細さが求められます。
- 先生の役割: 研究プロトコルの詳細を正確に記述し、使用した機器や試薬のメーカー情報、ソフトウェアのバージョンなど、再現性に不可欠な情報を確認する。
- AIの役割: 研究計画に基づいて、Methodsセクションの標準的な構成案を作成し、報告ガイドライン(CONSORT、STROBEなど)に沿ったチェックリストを提供して、記述漏れを防いでくれる。
【指示書テンプレート⑮】Methodsセクションを書く
以下の研究計画に基づいて、ICMJEの推奨事項および[該当する報告ガイドライン、例:CONSORT声明]に準拠したMethodsセクションを執筆してください。
[研究プロトコルの要約]
以下の項目を、第三者が研究を完全に再現できるレベルの詳細さで記述してください。
1. 研究デザイン: [例:多施設共同、二重盲検、ランダム化比較試験]
2. 参加者: 適格基準、除外基準、および募集方法を具体的に。
3. 介入: 介入群と対照群への割り当て内容を詳細に。
4. アウトカム: 主要・副次アウトカムの定義、測定方法、測定時期。
5. 統計解析: 使用した統計手法、p値の有意水準、欠損データ処理方法、使用した統計ソフトウェアとバージョン。
6. 倫理的配慮: 倫理委員会の承認情報とインフォームドコンセントの取得方法。
AI技術を使用した場合は、その旨を明記するセクションも含めてください。
5.2 Results(結果):事実を淡々と語る
Resultsセクションでは、研究によって得られた客観的な事実を、解釈を加えずに提示します。 まるで、検査結果をカルテに淡々と記載するように、論理的な順序で、図表を効果的に活用しながら記述していきます。
- 先生の役割: 提示する結果の順序を決定し、論文全体の物語性を構築する。 統計的に有意な結果だけでなく、臨床的に重要なすべての結果を公平に報告する。
- AIの役割: 統計解析の結果(p値、信頼区間など)を、学術論文の標準的な形式で記述する文章案を作成し、図表(Table 1など)のキャプションや脚注を生成してくれる。
【指示書テンプレート⑯】Resultsセクションを書く
以下の統計解析結果の要約と図表に基づいて、Resultsセクションを執筆してください。
[統計結果の要約、Table 1、Figure 1など]
以下の構造で、客観的な事実のみを記述してください。
1. 参加者のフロー: CONSORTダイアグラムを参照し、スクリーニングから解析対象に至るまでの参加者の流れを記述。
2. ベースライン特性: Table 1を参照し、各群の患者背景を要約。
3. 主要アウトカム: 主要な発見を、効果推定値、95%信頼区間、p値を含めて正確に記述。
4. 副次アウトカムおよびサブグループ解析: その他の重要な発見を順序立てて記述。
注意点:このセクションでは一切の解釈や考察を加えず、事実のみを報告してください。
5.3 Discussion(考察):結果の「意味」を語る
Discussionセクションは、研究結果が何を意味するのかを解釈し、既存の知識体系の中に位置づける、論文の核心部分です。 まるで、症例カンファレンスで「この患者さんの検査結果から、どんなことが考えられるか?」を議論するように、深い洞察を展開していきます。
- 先生の役割: 研究の主要な発見が持つ臨床的・科学的意義を深く考察し、研究の限界を正直に認めてそれが結果の解釈に与える影響を議論し、今後の研究の方向性を提案する。
- AIの役割: 既存の文献との比較を補助し、議論の構造(主要な発見の要約→既存研究との比較→臨床的意義→限界→結論)案を提示してくれる。
【指示書テンプレート⑰】Discussionセクションを書く
本研究の主要な発見と、ステップ2でレビューした既存研究に基づいて、説得力のあるDiscussionセクションを執筆してください。
- 主要な発見: [Resultsセクションの要約]
- 既存研究の要点: [文献レビューの要約]
以下の構造で、各パートの論旨を明確にしてください。
1. 第1段落: 研究の主要な発見を1〜2文で明確に要約し、研究の「問い」への答えを提示する。
2. 続く段落: 結果を既存研究と比較・対照し、一致点、相違点、そして本研究の独自性を議論する。
3. 中盤の段落: 結果の臨床的意義や、考えられる生物学的・社会的な機序について考察する。
4. 最後の数段落: 研究の限界(最低3つ)を具体的に挙げ、それが結果に与える影響を正直に議論する。
そして、これらの限界を克服するための今後の研究の方向性を提案する。
5. 最終段落: 研究全体の結論を簡潔にまとめる。
5.4 IntroductionとAbstract:論文の「顔」を作る
論文全体の構成が固まった最後に、読者を研究の世界に引き込むIntroduction(序論)と、論文全体の要約であるAbstract(抄録)を執筆します。 これらは、論文の「顔」となる部分です。
- 先生の役割: 論文の「顔」となる部分を作成し、研究の重要性を読者に伝え、研究の物語全体を魅力的に要約する。
- AIの役割: 論文全体の草稿に基づいて、Introductionの3段落構成(背景→ギャップ→目的)の草稿や、ターゲットジャーナルの規定に準拠した構造化抄録の草稿を生成してくれる。
【指示書テンプレート⑱】構造化抄録を作る
完成した論文草稿に基づいて、[ターゲットジャーナル名]の投稿規定に従った構造化抄録を[指定語数、例:250語]以内で作成してください。
[論文全体のテキスト]
以下の構造で、各セクションを簡潔かつ正確に要約してください。
- Background/Objective: 研究の背景と目的。
- Methods: 研究デザイン、設定、参加者、主要アウトカム。
- Results: 最も重要な発見。
主要アウトカムの具体的な数値(効果量、95%CI、p値)を含める。
- Conclusions: 研究の結論と臨床的意義。
抄録は、論文の独立した要約として機能する必要があります。
このステップのゴール
- 論文原稿の完全な初稿: IMRADの全セクション、タイトルページ、参考文献リストを含む。
- 図表: 本文中で参照されるすべての図と表の最終版。
- カバーレターの草稿: 論文の重要性を編集者に伝えるための手紙のドラフト。
次に進む前のチェックリスト
- 論文はIMRAD構造に従い、各セクションは論理的に一貫しているか?
- Methodsセクションは、第三者が研究を再現できる十分な詳細さで記述されているか?
- Resultsセクションは、解釈を加えずに客観的な事実のみを報告しているか?
- Discussionセクションは、結果を適切に解釈し、研究の限界を正直に議論しているか?
- AIの使用は、Methodsセクションに適切に記述されているか?
- 引用文献はすべて正確で、フォーマットは投稿規定に準拠しているか?(AIの嘘(ハルシネーション)に注意!)
AI活用記録
【ステップ5:原稿執筆】
使用ツール: [ツール名、バージョン]
目的: [例: Methodsセクションの構成案作成、Resultsの記述補助、抄録作成]
使った主な指示書(プロンプト):
"""
[ここに、実際に使った指示書を貼り付ける]
"""
AIの答えをどう検証したか: [例: AIが生成した抄録の草稿を、論文全体の内容と照らし合わせてファクトチェック。共著者全員でレビュー]
最終的にどう判断したか: [例: AIが提案したDiscussionの構成案を基に、本研究独自の臨床的意義を強調する形で議論の流れを再構築した]
ステップ6:読者の視点で磨き上げる(編集と査読対応)
このステップでやること
論文の初稿が完成したら、投稿前の最終仕上げと、学術出版の核心的プロセスである「査読(ピアレビュー)」への対応を行うステップです。
これは、まるで退院サマリーを書き上げた後に、指導医の先生から「ここ、もう少し詳しく書いた方がいいね」とフィードバックをもらって修正するプロセスに似ています。 査読は、論文の質を向上させるための建設的な対話の機会なんです。
ここでは、AIという優秀な校正者とコミュニケーションアシスタントの力を借りて、論文の言語的な質を高め、査読者との対話を円滑に進めていきます。
具体的なタスク
6.1 論文を磨き上げる(原稿の編集と洗練)
投稿前の最終仕上げとして、論文の明確性、簡潔性、そして学術的なトーンを向上させます。
- 先生の役割: 論文全体の論理的な流れと科学的な主張の妥当性を最終確認し、AIの提案を取捨選択して、著者の意図が正確に伝わるように調整する。
- AIの役割: 文法、スペル、句読点の誤りを修正し、より明確で簡潔な学術的表現を提案し、冗長な表現や専門的でない言い回しを特定してくれる。
おすすめのAIアシスタント
| ツール | 特徴 | こんな時に便利! |
|---|---|---|
| Grammarly | 英文校正ツール | 文法、スタイル、トーンをリアルタイムでチェックし、改善案を提示してくれる。 |
| Paperpal | AI学術執筆アシスタント | 学術論文に特化した言語チェックと表現の提案。 |
| 投稿規定への適合性も一部確認してくれる。 | ||
| thesify | AI駆動型学術レビュー | 文章の構造、論証の明確さ、議論の説得力など、より高次の視点から改善点を提案してくれる。 |
【指示書テンプレート⑲】学術英語を改善する
以下の段落を、インパクトの高い医学論文に適した、より専門的で洗練された英語に改善してください。
[改善したい段落のテキスト]
以下の点に特に注意して、具体的な改善案を提示してください。
1. 簡潔性: 冗長なフレーズを削除して、一文を短くする。
2. 明確性: 曖昧な代名詞や表現を、より具体的な言葉に置き換える。
3. 客観性: 「我々は信じる」などの主観的な表現を、データに基づいた客観的な記述に修正する。
4. 学術的トーン: より専門的で力強い動詞を選択する。
改善前と改善後のテキストを並べて提示し、各変更の理由を簡潔に説明してください。
6.2 どの雑誌に投稿するか決める(投稿ジャーナルの選定)
研究内容に最も適したジャーナルを選ぶことは、論文が適切な読者に届き、正当な評価を受けるために極めて重要です。
- 先生の役割: 研究の専門性、インパクト、ターゲットオーディエンスを考慮し、最終的な投稿先を決定する。
- AIの役割: 論文のタイトルと抄録に基づいて、内容が合致するジャーナルの候補リストを作成し、各ジャーナルのインパクトファクター、採択率、査読期間などの客観的データを提供してくれる。
おすすめのAIアシスタント
| ツール | 特徴 | こんな時に便利! |
|---|---|---|
| JournalGuide | ジャーナル検索エンジン | 論文のタイトルや抄録を貼り付けると、適合するジャーナルを推薦してくれる。 |
| Scimago Journal Rank | ジャーナル評価指標 | ジャーナルの影響力や専門分野内でのランキングを比較検討できる。 |
【指示書テンプレート⑳】投稿ジャーナルを選ぶ
以下の論文タイトルと抄録に基づいて、投稿に適した医学ジャーナルを5誌提案してください。
- タイトル: [論文タイトル]
- 抄録: [論文の抄録]
各ジャーナルについて、以下の情報を表形式でまとめてください。
1. ジャーナル名
2. 専門分野とスコープ
3. 最新のインパクトファクターと分野内ランキング
4. 採択率と平均査読期間
5. オープンアクセスオプションの有無と費用
最終的に、本研究の性質(例:基礎研究、臨床応用、症例報告)を考慮し、最も推奨するジャーナルを1誌選び、その理由を説明してください。
6.3 査読者のコメントに応える(査読コメントへの対応)
査読は、論文の質を向上させるための建設的な対話の機会です。 査読者のコメントに敬意を払い、誠実に対応することが、採択への鍵となります。
- 先生の役割: 査読者のコメントの意図を深く理解し、対応方針(修正、反論、追加実験など)を決定し、最終的な返答レターと改訂原稿に責任を持つ。
- AIの役割: 査読コメントを論点ごとに整理し、返答レター(Rebuttal Letter)の構成案と丁寧な表現の草稿を作成し、原稿のどの部分をどのように修正したかを明確に示すための記述を補助してくれる。
【超重要!機密保持について】
査読中の原稿や査読コメントを、機密保持契約に違反して外部のAIツールに入力してはいけません。 所属機関が承認した、セキュリティが確保された環境でのみ使用してください。
【指示書テンプレート㉑】査読コメントへの返答レターを作る
以下の査読コメントに対して、丁寧かつ建設的な返答レター(Point-by-point response)の草稿を作成してください。
[査読者1のコメント]
[査読者2のコメント]
各コメントに対して、以下の構造で返答を作成してください。
1. 査読者のコメントの引用: 査読者の指摘を正確に引用する。
2. 感謝と同意: 「ご指摘ありがとうございます。この点は非常に重要だと考えます。」など、敬意を示す。
3. 対応内容: コメントにどのように対応したかを具体的に説明する。
(例:「ご指摘に基づき、統計解析に感度分析を追加しました。」)
4. 原稿の変更箇所: 変更が加えられた原稿のページ番号と行番号を正確に示す。
もし査読者の意見に同意できない場合は、その科学的根拠を丁寧に、かつ非対立的なトーンで説明する文章案も作成してください。
このステップのゴール
- 投稿準備完了原稿: 編集・校正が完了し、ターゲットジャーナルの投稿規定に合わせてフォーマットされた最終版原稿。
- 査読コメントへの返答レター: 各査読者のコメントに逐一対応した、丁寧で論理的な文書。
- 改訂原稿: 査読コメントに基づいて修正され、変更箇所がハイライトされた原稿。
次に進む前のチェックリスト
- 論文がターゲットジャーナルの投稿規定(フォーマット、語数制限、引用スタイルなど)を完全に満たしているか?
- すべての査読コメントに対して、誠実かつ完全に対応しているか?
- 返答レターが、敬意を払った建設的なトーンで書かれているか?
- 原稿の修正によって、新たな論理的矛盾や不整合が生じていないか?
- 査読プロセスにおけるAIの使用が、ジャーナルおよび所属機関のポリシーに準拠しているか?
AI活用記録
【ステップ6:編集と査読対応】
使用ツール: [ツール名、バージョン]
目的: [例: 英文校正、ジャーナル選定、返答レター草稿作成]
使った主な指示書(プロンプト):
"""
[ここに、実際に使った指示書を貼り付ける]
"""
AIの答えをどう検証したか: [例: AIが提案した英文表現を、文脈に合うか共著者と確認。返答レターの草稿を、指導医と共に最終的な意図が伝わるように修正]
最終的にどう判断したか: [例: AIの提案に基づき、査読者の主要な懸念点に対応するため、追加の図を作成し、Discussionを大幅に改訂することを決定]
ステップ7:最後の砦(倫理・コンプライアンス確認)
このステップでやること
このステップは、他のステップとは少し違います。 特定のタイミングで一度だけやるものではなく、研究の全段階(アイデアを思いついた瞬間から、論文が出版された後まで)にわたって、常に意識し続けるべき「心構え」のようなものです。
医療研究において、倫理とコンプライアンスは、科学的な正しさと同じくらい、いや、それ以上に重要です。 患者さんの信頼と安全を守ることが、すべての出発点だからです。
主要な確認領域
このステップは、研究プロセス全体に組み込まれるべき、一連のチェックリストとして機能します。
7.1 患者さんのプライバシーを守る(データプライバシーとセキュリティ)
患者さんの信頼は、医療研究の基盤です。 その信頼を維持するため、個人情報の保護は最優先事項です。
確認事項:
- 研究計画は、着手前に所属機関の倫理審査委員会(IRB)の承認を得ているか?
- すべての参加者から、研究の目的・リスク・利益について十分な説明の上で、自由意思による同意が文書で得られているか?
- 患者データが、各国の個人情報保護法(日本の個人情報保護法、米国のHIPAA、欧州のGDPRなど)に従って、適切に匿名化または非識別化されているか?
- 生データおよび解析データが、不正アクセスから保護された、所属機関が承認する安全な環境に保管されているか?
- 最も重要: 承認されていない外部のAIツールに、個人を特定できる可能性のある情報を一切入力していないか?
7.2 AIの使い方を正直に報告する(AI使用の透明性と責任)
AIの利用は、研究の透明性と再現性を損なうものであってはなりません。
確認事項:
- 研究の各段階で使用したすべてのAIツール(名称、バージョン、製造元)とその使用目的が記録されているか?(AI使用記録テンプレート参照)
- 主要な結果や文章生成に使用したプロンプトが、再現性を確保するために保管されているか?
- AIが生成したすべてのコンテンツ(テキスト、コード、データ、引用)が、人間によってその正確性と妥当性が検証されたか?
- 論文のMethodsセクションに、ICMJEの推奨に従って、AIの使用方法が詳細かつ正確に記述されているか?
- AIは共著者ではなく、あくまで「ツール」として使用され、論文内容に対する全責任を著者が負うことを理解しているか?
7.3 科学者としての誠実さを保つ(学術的誠実性)
科学の信頼性は、研究者の誠実な行動にかかっています。
確認事項:
- 自身の論文に、他者のアイデア、文章、データを、適切な引用なしに使用していないか?(盗作チェックツールの使用を推奨)
- AIが生成した引用を含め、すべての参考文献が実在し、原著論文の内容を正確に反映していることを確認したか?(AIの嘘(ハルシネーション)の徹底検証)
- 著者リストに含まれる全員が、ICMJEが定める4つの基準(①研究への実質的貢献、②論文の起草または批判的レビュー、③最終版の承認、④全内容への説明責任)をすべて満たしているか?
- 研究の資金源や、著者個人の金銭的関係など、研究の客観性に影響を与えうるすべての利益相反が、論文および投稿システムで適切に開示されているか?
- 研究結果を支持しないデータを選択的に除外したり、データを不適切に加工したりしていないか?(p-hacking、cherry-pickingの回避)
7.4 国際的なルールを守る(ICMJE Recommendationsへの準拠)
多くの主要医学ジャーナルが採用する、国際的な標準への準拠を確認します。
確認事項:
- 研究デザインに適した報告ガイドライン(例:CONSORT、STROBE、PRISMA)に準拠して、論文が執筆されているか?
- 臨床試験が、着手前に公開臨床試験登録サイト(例:UMIN-CTR、ClinicalTrials.gov)に登録されているか?
- ジャーナルのポリシーに従い、研究の生データを共有する準備ができているか?あるいは、共有できない正当な理由があるか?
- 投稿前に、すべての共著者が論文の最終版を読み、その内容に同意しているか?
研究は「行ったり来たり」でいい(ワークフローの反復性)
MARWは、一方通行の直線的なプロセスではありません。 研究の過程で新たな発見があれば、前のステップに戻って研究の「問い」を修正したり、追加の文献レビューを行ったりすることが、むしろ普通です。 この「行ったり来たり」する性質こそが、研究を深化させ、質を高める原動力となります。
AIを責任ある形で活用することで、先生は定型的な作業から解放され、最も重要な「思考」のプロセス、つまり、批判的吟味、創造的統合、そして倫理的判断により多くの時間を費やすことができます。
MARWが、日本の医療専門家の皆様にとって、質の高いエビデンスを創出し、世界の医学の進歩に貢献するための一助となることを、心から願っています。
AI活用記録(最終確認)
論文投稿前に、すべてのステップのAI使用記録をレビューし、一貫性と網羅性を確認します。
【最終確認:全ステップのAI使用記録レビュー】
レビュー日: [日付]
レビュー担当者: [氏名]
確認事項:
- [ ] すべてのステップで使用したAIツールが記録されているか?
- [ ] Methodsセクションの記述と、使用記録に矛盾はないか?
- [ ] AI生成コンテンツの検証プロセスが、適切に記録されているか?
- [ ] 保管されているプロンプトが、主要な結果の再現に十分か?
総括コメント: [例: 全ステップを通じてAIの使用は適切に記録・検証されており、論文の透明性と再現性は確保されていると判断する]
AI時代の論文執筆、完全攻略マニュアル:医療AI論文執筆ワークフロー(MARW)のご紹介
はじめに
最近、ChatGPTをはじめとするAIの進化、すごいですよね。 先生の周りでも、「AIで論文を書くのが当たり前」という時代が、もうそこまで来ているのを感じませんか?
でも、いざ使おうとすると、「本当にこれでいいの?」「倫理的に問題ない?」と、不安になることも多いはず。 特に、患者さんの命に関わる医療の世界では、その一歩がとても慎重になります。
そんな先生方のために、私たちは「医療AI論文執筆ワークフロー(MARW: Medical AI Research Workflow)」という、医療研究に特化したAI論文執筆の「教科書」を作りました。
これは、AIを単なる「便利な道具」として使うだけでなく、研究の質と効率を最大限に高めるための、いわば「AIとの上手な付き合い方マニュアル」です。 ハーバード大学やJAMAといった、世界のトップランナーたちの知恵をベースに [1, 2, 3]、先生がAIを「共著者」ではなく、優秀な「副操縦士(コ・パイロット)」として使いこなすための、実践的なノウハウを詰め込みました。
MARW:7つのステップで論文を完成させよう
MARWでは、複雑な論文執筆のプロセスを、7つのシンプルなステップに分解しました。 まるで、患者さんを診断して治療方針を決め、経過を追って退院サマリーを書くように、一つ一つのステップを順番に進めていけば、誰でも論文を完成させることができます。

| ステップ | やること | ゴール |
|---|---|---|
| ステップ1 | 面白い「問い」を見つける | 研究のテーマを決め、何を明らかにしたいのかをハッキリさせる。 |
| ステップ2 | 巨人たちの肩に乗る | 先行研究を効率よく読み込み、自分の研究の位置付けを理解する。 |
| ステップ3 | 研究の設計図を描く | 研究のデザインを決め、論文全体の骨格(アウトライン)を作る。 |
| ステップ4 | データを集め、分析する | 実際に研究を行い、データを集めて分析する。 |
| ステップ5 | 物語を紡ぐ(論文執筆) | 分析結果を、IMRAD形式に沿って説得力のある論文にまとめる。 |
| ステップ6 | 読者の視点で磨き上げる | 査読者のツッコミを予測し、論文を徹底的に洗練させる。 |
| ステップ7 | 最後の砦(倫理チェック) | 研究と執筆の全プロセスが、倫理的に問題ないか最終確認する。 |
各ステップの詳しい進め方は、それぞれのページで丁寧に解説しています。 まずは、研究の出発点であるステップ1:面白い「問い」を見つけようから、一緒に始めてみましょう!
MARWが大切にする、5つの約束
MARWは、先生が安心してAIを使うための、5つの基本原則を大切にしています。

-
全部、正直に話すこと(透明性と開示) どんな風にAIを使ったのか、論文の方法(Methods)セクションに正直に書きましょう。 MARWでは、各ステップで「AI活用記録」のテンプレートを用意しているので、記録も簡単です。 研究の信頼性は、この正直さから生まれます [3]。
-
最終責任は、先生が持つこと AIは優秀なアシスタントですが、万能ではありません。 AIが提案した内容が本当に正しいか、最終的に判断するのは先生の仕事です。 AIを共著者にすることはできません。 あくまで、先生の監督下で使う、というスタンスが重要です [2]。
-
一歩ずつ、着実に進むこと(段階的アプローチ) ゴールまでの道のりを7つのステップに分けることで、今やるべきことに集中できます。 一つ一つのステップをクリアしていく達成感が、大変な論文執筆のモチベーションを支えてくれます。
-
医療のプロとして(医療分野への特化) 患者さんのプライバシー、ICMJEの推奨事項、エビデンスレベルの考え方など、医療研究ならではのルールにしっかり対応しています。 これは、私たちの研究が患者さんの未来に繋がっているからです。
-
明日から、すぐに使えること(実践性と再現可能性) 理論だけでなく、具体的な指示書(プロンプト)の例や、おすすめのツール、チェックリストを豊富に用意しました。 先生がすぐに実践できて、他の人が見ても「なるほど、こうやったのか」と分かる。 それがMARWの目指すゴールです。
参考文献
[1] Harvard University. (2025). Generative AI Guidelines. Retrieved from https://www.huit.harvard.edu/ai/guidelines
[2] JAMA. (2023). Guidance for Authors, Peer Reviewers, and Editors on Use of AI. Retrieved from https://jamanetwork.com/journals/jama/fullarticle/2807956
[3] International Committee of Medical Journal Editors. (2025). Recommendations for the Conduct, Reporting, Editing, and Publication of Scholarly Work in Medical Journals. Retrieved from https://www.icmje.org/recommendations/
[4] Khalifa, M., et al. (2024). Using Artificial Intelligence in Academic Writing and Research: An Essential Productivity Tool. Computer Methods and Programs in Biomedicine Update, 4, 100143. Retrieved from https://www.sciencedirect.com/science/article/pii/S2666990024000120
[5] Shabanov, I. (2025). Using AI for Literature Review in 2025. Effortless Academic. Retrieved from https://effortlessacademic.com/using-ai-for-literature-review-in-2025/